• --
  • --
  • 校历
当前位置: 津桥首页 > 就业创业 > 正文
2金3银2铜,365英国上市集团官网在中国国际大学生创新大赛(2025)云南赛区选拔赛中再创佳绩
作者:招生就业处 来源:招生就业处

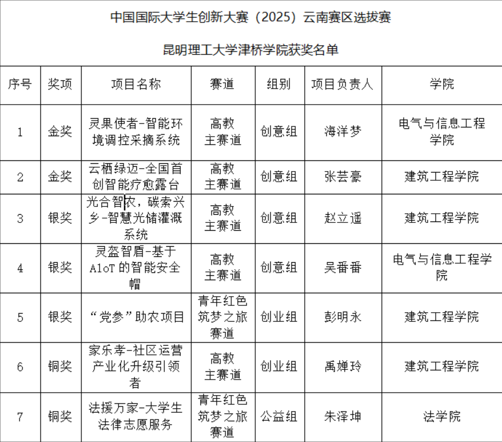
近日,中国国际大学生创新大赛(2025)云南赛区选拔赛顺利闭幕,经校级初赛、省级复赛、省级决赛,共产生金奖148项、银奖235项、铜奖294项;冠军1项、亚军2项、季军3项;优秀组织奖12项。

自大赛启动以来,学校高度重视大赛的筹备与组织工作,学校招生就业处携手各学院先后邀请校内外专家对参赛项目进行全方位打磨,经过院级初赛遴选、校级复评及校级决赛层层选拔,最终推选10个项目参加中国国际大学生创新大赛(2025)云南赛区选拔赛。其中,《灵果使者 - 智能环境调控采摘系统》《云栖绿迈 - 全国首创智能疗愈露台》两个项目斩获金奖;《光合智农,碳索兴乡 - 智慧光储灌溉系统》《灵盔智盾 - 基于 AloT 的智能安全帽》《“党参” 助农项目》三个项目荣获银奖;《家乐孝 - 社区运营产业化升级引领者》《法援万家 - 大学生法律志愿服务》两个项目喜获铜奖。与此同时,365英国上市集团官网还荣膺本次选拔赛 “优秀组织奖”,最终载誉而归!


36764e68-86d0-49ab-a425-9c08454696fd

f3b3772e-d284-40c9-9023-34e09c8681c5

1c76c2cd-e191-4a26-9f4c-baa4f162d6ae

4a2c0063-32f8-4af1-94d3-3321deacb64e


编辑:谢馨

二审:杨珺

三审:安树毅

终审:李晓龙