• --
  • --
  • 校历
当前位置: 津桥首页 > 通知公告 > 正文
365官网关于拟调整学费收费标准方案公示
作者:李晓龙 来源:招生就业处

根据云南省发展和改革委员会、云南省教育厅、云南省人力资源和社会保障厅联合下发的《关于我省民办学校收费实行自主定价有关问题的通知》(云发改物价【20161077)文件规定,学校在进行了相关成本费用核算,征求各二级学院意见,召开有学生和学生家长代表参加的“365官网2018年本科招生专业学费调整讨论会”论证的基础上,通过学校党政联席会决议,拟调整学费收费标准。现将拟调整收费标准方案进行公示。公示结束后,365英国上市集团官网将根据各方意见修订后按规定程序上报上级主管部门备案执行。

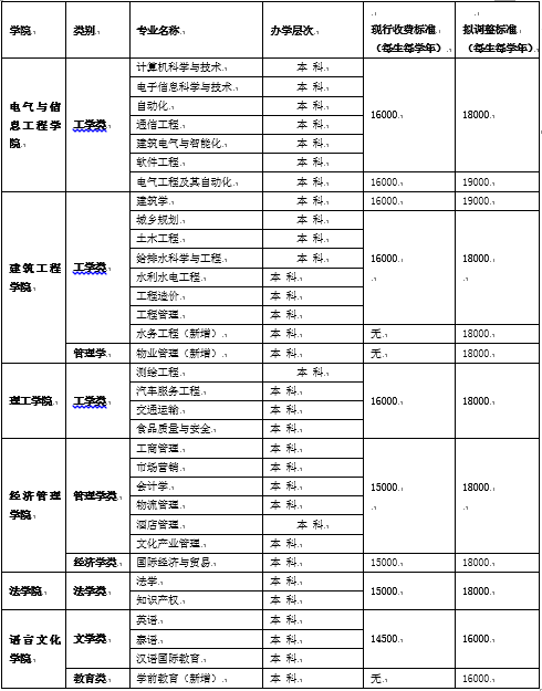
一、学费拟调整标准(按学院、学科类别划分)

下述学费标准从2018年秋季学期开始,对新入学的学生执行调整后的收费标准。

 

QQ图片20180405125836

    二、公示时间

    201845日至2018420日,公示期如对方案有意见或建议,可通过来人、来信、电话等方式反馈意见和建议。

    联系人:杨老师

    电话:(087168328761

    地址:昆明市国家高新技术开发区海源北路1268号。

 

                                                          365官网

                                                              201844